首页
业务体系
投资者关系
资讯公告
社会责任
科技创新
关于我们
CN
|
EN
首页
业务体系
水力发电业务
抽水蓄能业务
国际业务
智慧综合能源业务
新能源业务
配售电业务
投融资业务
投资者关系
今日股价
信息透明
2024年现金流
2024年末资产构成
股利分配政策变化
公司信用
公司公告
临时公告
定期公告
年度报告
半年度报告
季度报告
电站运营报告
三峡工程报
公告译文
股东活动
投资者活动
路演
投资者互动
热点问答
基础问答
推介材料
股东权益
2021-2025
资讯公告
新闻资讯
实时新闻
信息公开
水电科普
全球著名水电一览
世界水资源现状
水坝类型
水轮机组机型介绍
水电站基本指标
社会责任
责任践行
报告下载
管理者说
责任管理
科技创新
研发成果
研发平台
湖北省智慧水电技术创新中心
水资源高效利用与工程安全国家工程研究中心
关于我们
公司简介
发展历程
2024
2023
2022
2021
2020
2019
2018
2017
2016
2015
2014
2013
2012
2011
2010
2009
2008
2007
2006
2005
2004
2003
2002
管理层信息
管理团队
公司治理
组织结构
发展战略
企业文化
“精益-责任”文化体系
专项文化体系
创新文化
班组文化
安全文化
廉洁文化
公司荣誉
2003
2004
2005
2006
2007
2008
2009
2010
2011
2012
2013
2014
2015
2016
2017
2018
2019
2020
2021
2022
2023
2024
企业视频
核心能力
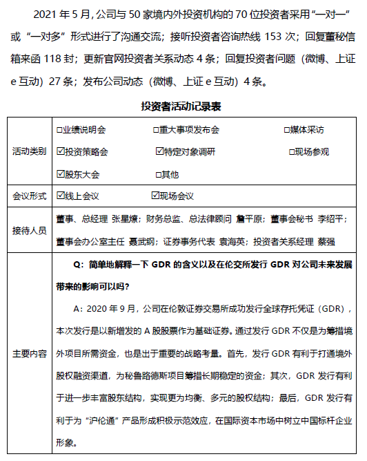
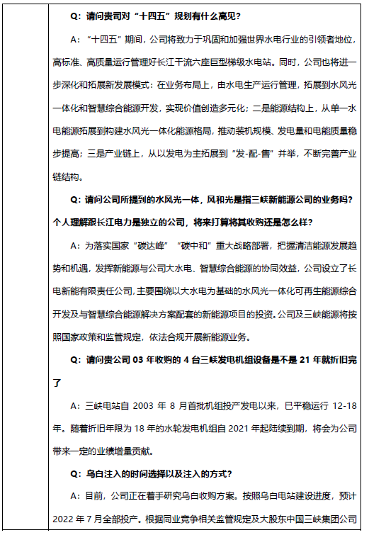
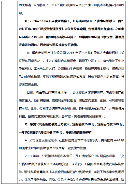
2021年5月投资者沟通情况通报
2021-06-02
作者:
返回列表